Ac4S6

MatHub3d-121-Ac4S6

Property Value
Space group (167, "'R-3c'")
Magnetic False
Band gap (PBE) (eV) 3.04
Total energy (eV) -62.328
Total energy / atom (eV) -6.233

Lattice Parameters(conventional cell, from the source)

a, b, c (Å): 7.620 7.620 19.630
α, β, γ(°): 90.0 90.0 120.0

Lattice Parameters(conventional cell, relaxed)

a, b, c (Å): 7.610 7.610 19.620
α, β, γ(°): 90.0 90.0 120.0

Deformation Potential

n_type (eV): 4.806
p_type (eV): 3.778
Ac4S6
.
Property Value
Bulk-modulus 56.364 GPa






Ac4S6
  
Property Value
Band gap 3.04 eV
Band degeneracy(CBM) 6.00
Band degeneracy(VBM) 6.00
n-type Seebeck coefficient (700K)



p-type Seebeck coefficient (700K)
n-type conductivity (700K)



p-type conductivity (700K)
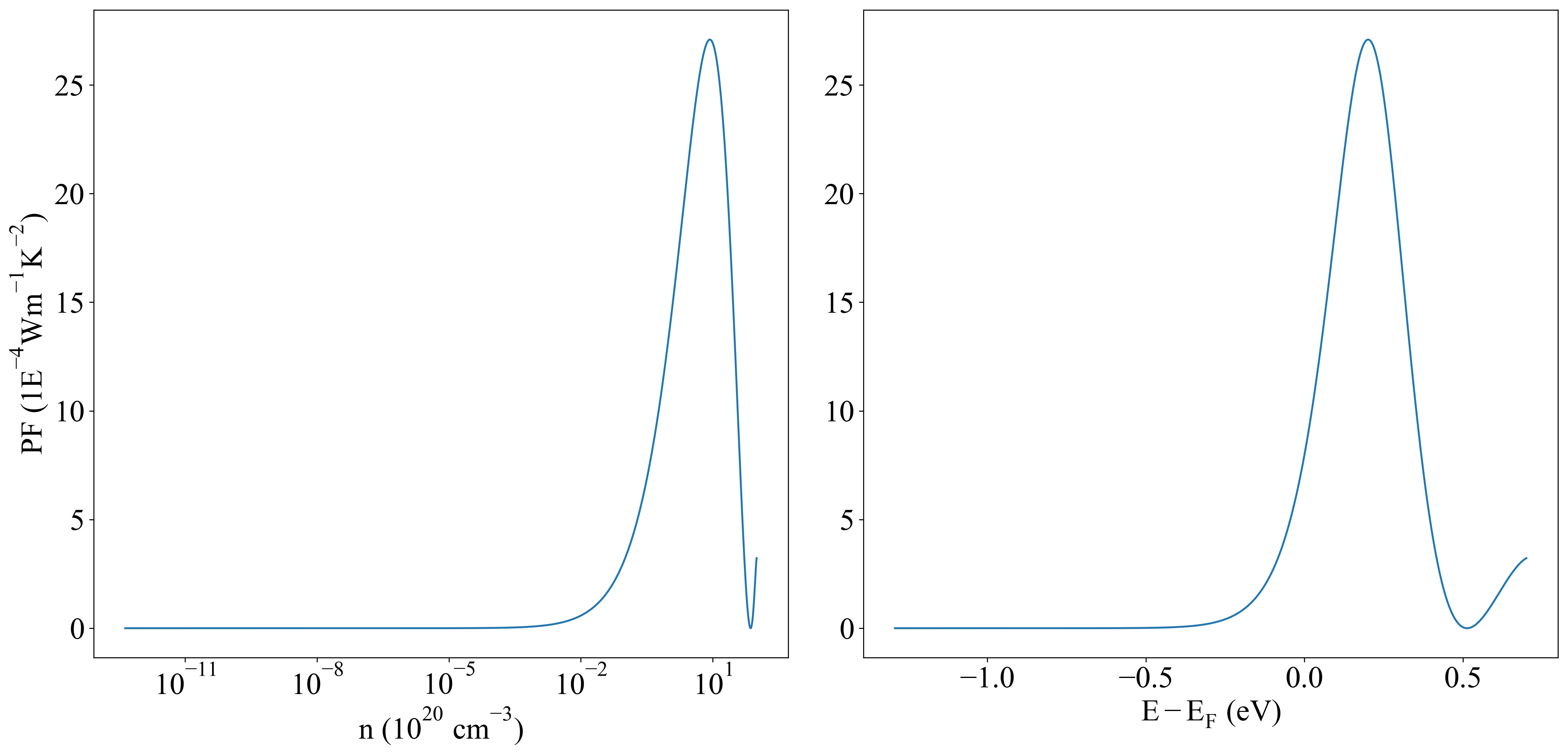
n-type power factor (700K)



p-type power factor (700K)






Eband_VBM -20.39979
Eband_CBM -23.52855
Property Value
Source mp-977351-Ac4S6