Ac1Te2Tl1

MatHub3d-65-Ac1Te2Tl1

Property Value
Space group (225, "'Fm-3m'")
Magnetic False
Band gap (PBE) (eV) 0.61
Total energy (eV) -16.757
Total energy / atom (eV) -4.189

Lattice Parameters(conventional cell, from the source)

a, b, c (Å): 8.150 8.150 8.150
α, β, γ(°): 90.0 90.0 90.0

Lattice Parameters(conventional cell, relaxed)

a, b, c (Å): 8.150 8.150 8.150
α, β, γ(°): 90.0 90.0 90.0

Deformation Potential

n_type (eV): 3.235
p_type (eV): 3.355
Ac1Te2Tl1
.
Property Value
Bulk-modulus 41.703 GPa






Ac1Te2Tl1
  
Property Value
Band gap 0.61 eV
Band degeneracy(CBM) 6.00
Band degeneracy(VBM) 3.00
n-type Seebeck coefficient (700K)



p-type Seebeck coefficient (700K)
n-type conductivity (700K)



p-type conductivity (700K)
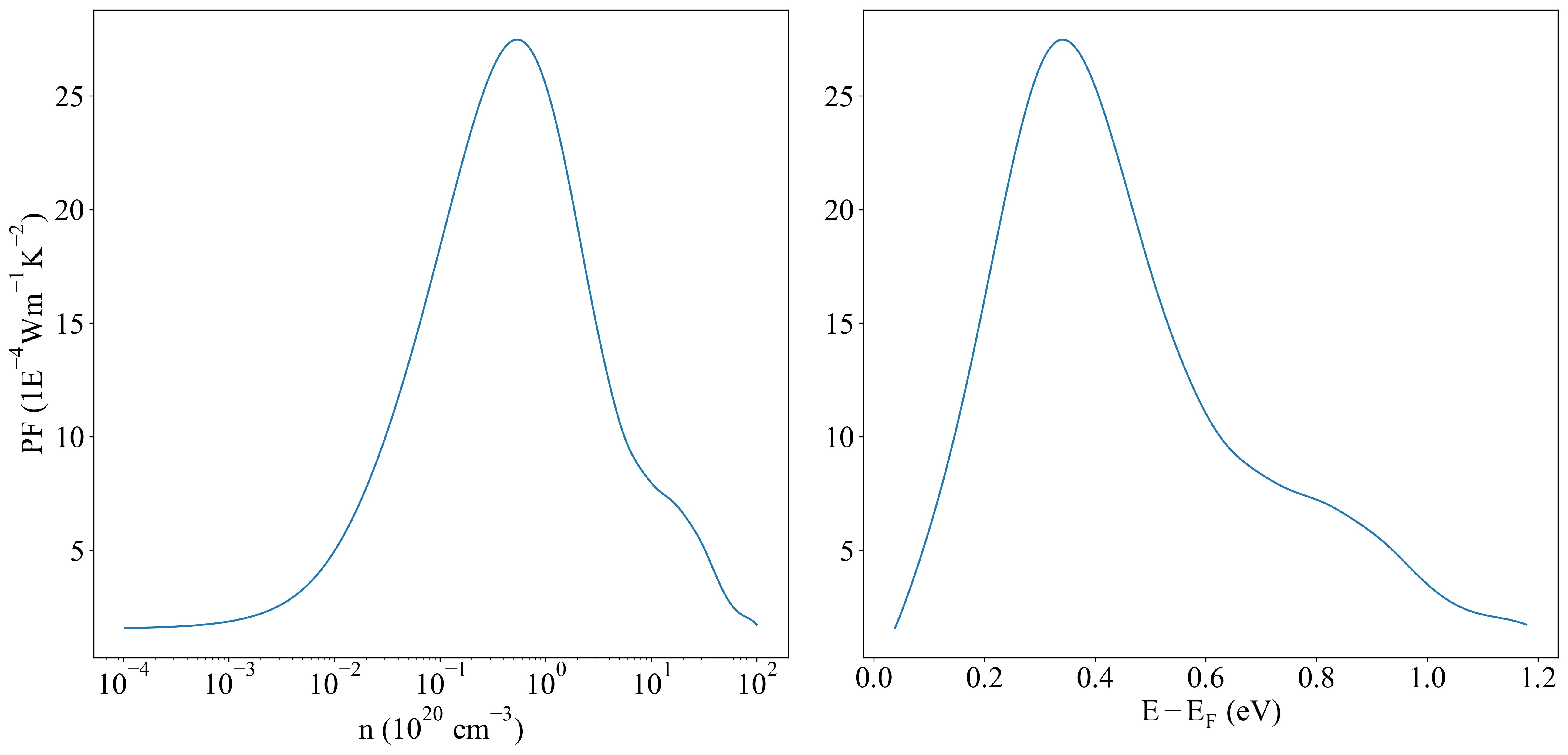
n-type power factor (700K)



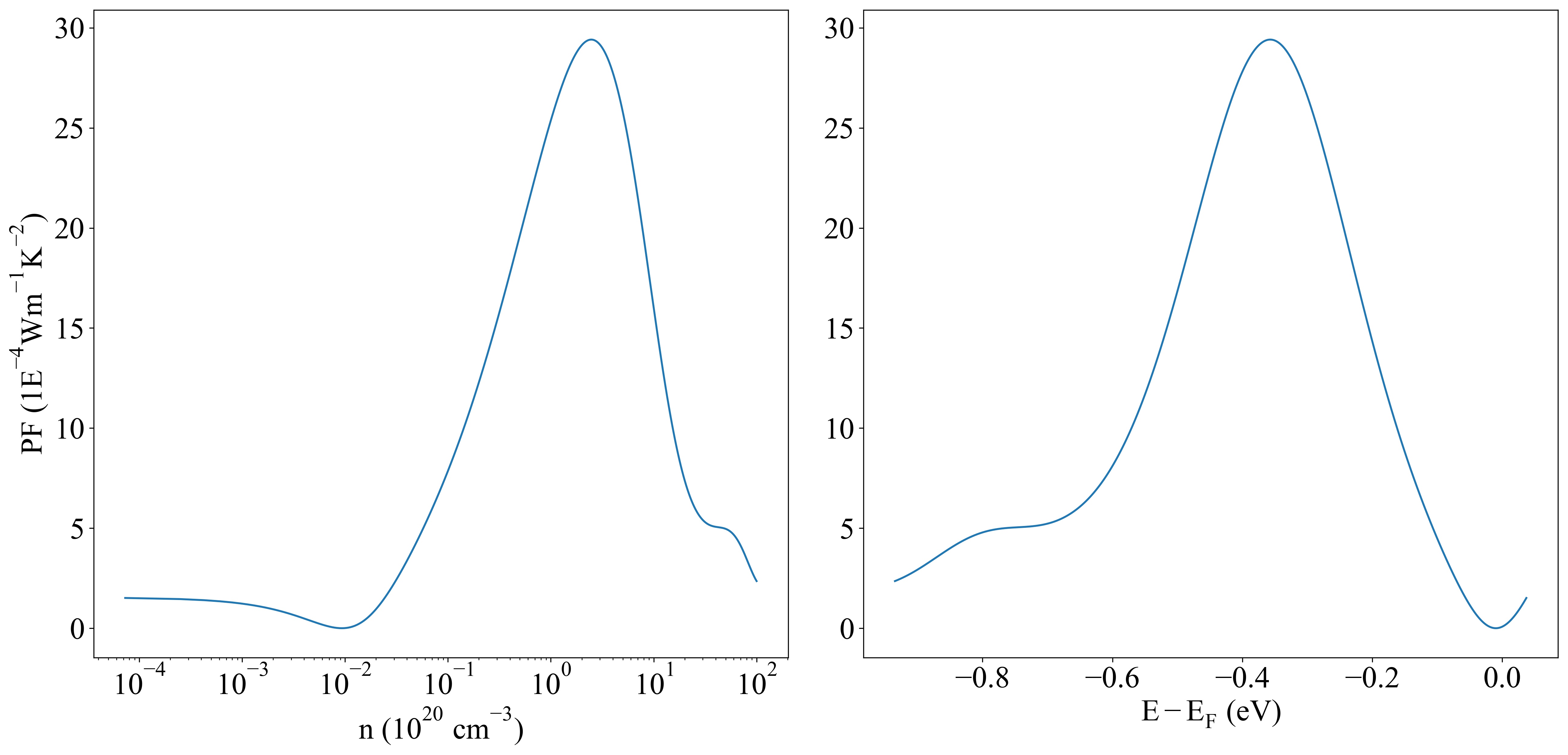
p-type power factor (700K)






Eband_VBM -6.31765
Eband_CBM -1.21456
Property Value
Source mp-865028-Ac1Te2Tl1